服务热线
020-85656975
|
在线留言
切换导航
网站首页
关于公司
公司介绍
企业文化
荣誉资质
安全评价机构信息公开表
主营业务
安全评价
安全风险评估
隐患排查
安全生产标准化
应急救援
安全教育
涉路项目质量与安全技术评价
安全评价收费标准
信息中心
报告公开
项目公示
相关法规
新闻中心
公司资讯
行业资讯
联系我们
人才招聘
当前位置:
首页
>
信息中心
>
项目公示
报告公开
项目公示
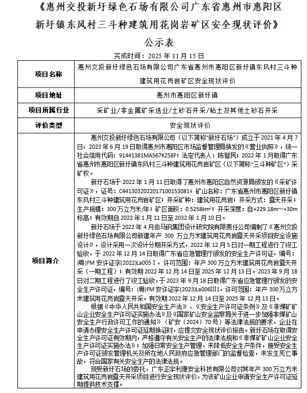
《惠州交投新圩绿色石场有限公司广东省惠州市惠阳区新圩镇东风村三斗种建筑用花岗岩矿区安全现状评价》 公示表
发布时间:2026-01-08 发布者:
上一篇:
下一篇:
相关新闻
《揭阳中石油能源有限公司揭阳中石油能源有...
《东莞市宏大加桥石油有限公司危险化学品经...
《深圳市万海加油站有限公司安全现状评价》...
《广东广安冠德石化有限公司广州花都乌石加...
《增城市新塘镇中油南安加油站安全现状评价...
《增城市中油中新加油站经营有限公司安全现...
《平远县华企稀土实业有限公司仁居稀土矿露...
《广州市公资石化能源有限公司增城新溢加油...
links