服务热线
020-85656975
|
在线留言
切换导航
网站首页
关于公司
公司介绍
企业文化
荣誉资质
安全评价机构信息公开表
主营业务
安全评价
安全风险评估
隐患排查
安全生产标准化
应急救援
安全教育
涉路项目质量与安全技术评价
安全评价收费标准
信息中心
报告公开
项目公示
相关法规
新闻中心
公司资讯
行业资讯
联系我们
人才招聘
当前位置:
首页
>
信息中心
>
项目公示
报告公开
项目公示
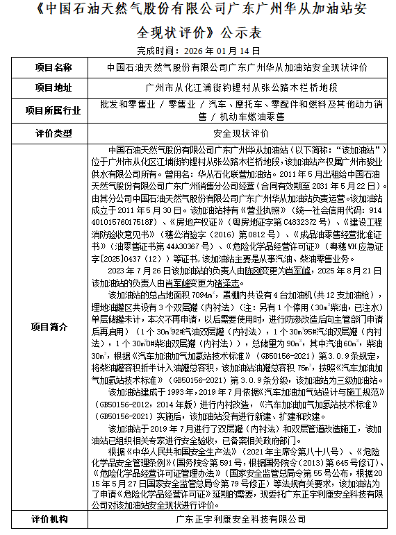
《中国石油天然气股份有限公司广东广州华从加油站安全现状评价》公示表
发布时间:2026-03-03 发布者:
上一篇:
下一篇:
相关新闻
《揭阳中石油能源有限公司揭阳中石油能源有...
《东莞市宏大加桥石油有限公司危险化学品经...
《深圳市万海加油站有限公司安全现状评价》...
《广东广安冠德石化有限公司广州花都乌石加...
《增城市新塘镇中油南安加油站安全现状评价...
《增城市中油中新加油站经营有限公司安全现...
《平远县华企稀土实业有限公司仁居稀土矿露...
《广州市公资石化能源有限公司增城新溢加油...
links