服务热线
020-85656975
|
在线留言
切换导航
网站首页
关于公司
公司介绍
企业文化
荣誉资质
安全评价机构信息公开表
主营业务
安全评价
安全风险评估
隐患排查
安全生产标准化
应急救援
安全教育
涉路项目质量与安全技术评价
安全评价收费标准
信息中心
报告公开
项目公示
相关法规
新闻中心
公司资讯
行业资讯
联系我们
人才招聘
当前位置:
首页
>
信息中心
>
项目公示
报告公开
项目公示
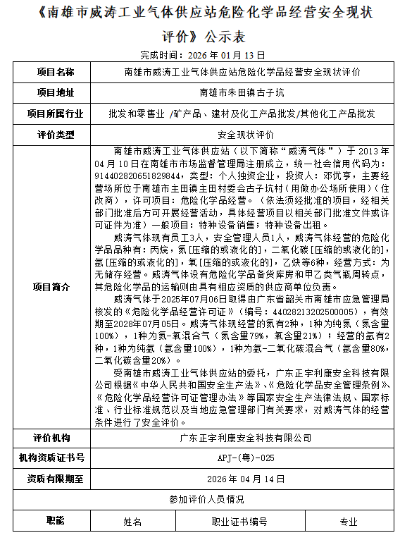
《南雄市威涛工业气体供应站危险化学品经营安全现状评价》公示表
发布时间:2026-03-17 发布者:
上一篇:
下一篇:
相关新闻
《揭阳广物绿色建材投资发展有限公司侨园镇...
《南雄市威涛工业气体供应站危险化学品经营...
《广西金煌石油有限公司石油广场安全现状评...
《东莞市石排镇下沙加油站危险化学品经营项...
《东莞市诺恒能源有限公司危险化学品经营项...
《东莞市和兴气体有限公司危险化学品经营项...
《东莞市厚街石角加油站危险化学品经营项目...
《东莞市大朗温馨石化有限公司危险化学品经...
links